ja1cvf OMの超手抜きスイーパの製作記事を拝見し、自分も作って
見ようとトライしました。
AC5Vのトランスなど手持ちはなく、ノコギリ波形をVCOに入れる事と
しました。
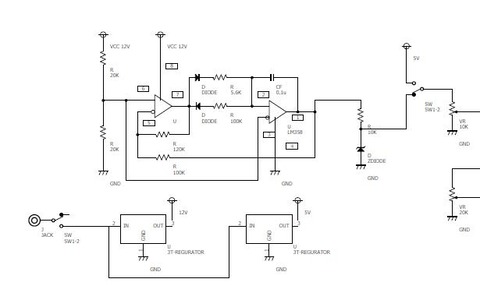
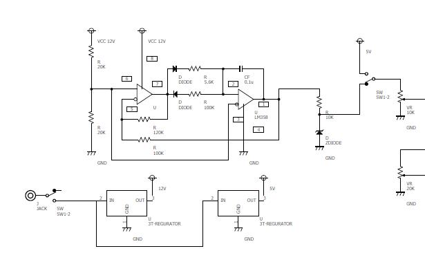
OP-AMP(LM358)に12Vの電源を供給、20K+20KΩの中間点(6V)をOP-AMP
ヤフオクで安いVCOが出ていたので、周波数の範囲は狭いが、このVCO
を使う事としました。
VCOは5V用なのでOP-AMPの出力に10K+VR(10KΩ)を接続し過電圧保護用に
ツェナーダイオードを入れました。
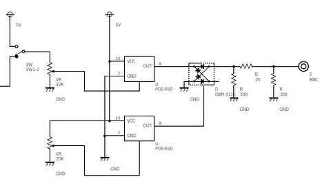
先日作製したリターンロスブリッジと発振器を組み合わせアンテナの
SWRを見ようと思っております。




